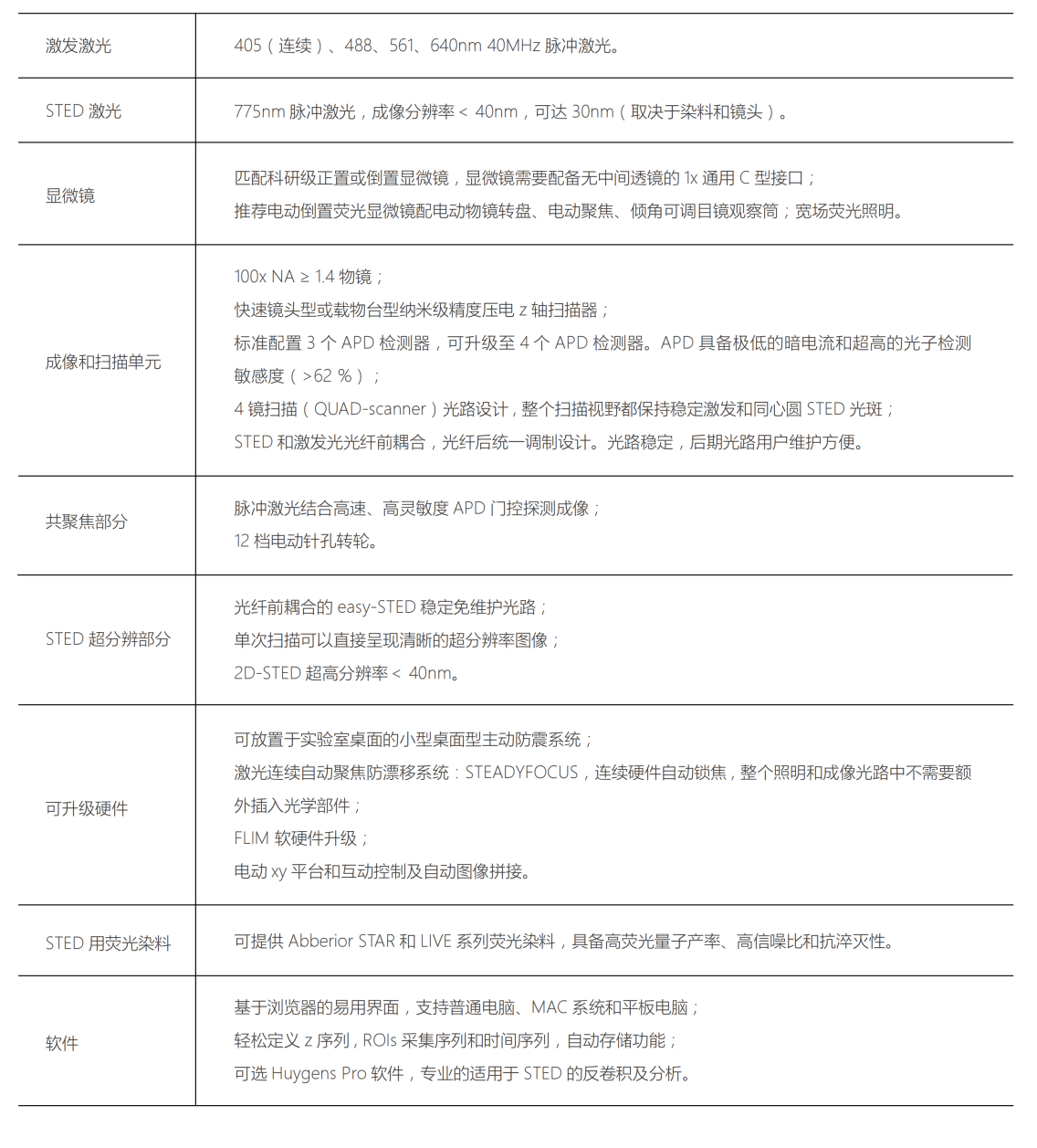
STEDYCON
STEDYCON是一款全新设计的超高分辨率显微镜, 亦能在传统宽场荧光显微镜基础上轻松升级四通道共聚焦(405nm,488nm,561nm,640nm)STED(775nm)超高分辨率系统!同时,占用空间小,使用简单,使用者可以快速实现< 40nm(xy)分辨率图像的采集!

共聚焦和 STED对两种核孔复合体蛋白成像对比:红色gp210 (Abberior STAR580),绿PAN4/5(Abberior STAR635P)。
注意,gp210位于核孔复合体周边的八个对称基团中。
产品主要特点
最高质量共聚焦和STED效果
STED分辨率<40nm,可达30nm(取决于染料和镜头);
高灵敏度检测系统
全部使用高灵敏度、高速、单光子计数级 APD(雪崩二极管)门控检测器;
高精度4镜扫描系统
确保大成像视野下的超分辨成像光斑质量(80x80μm@100x), 扫描分辨率为12000x12000;
匹配主要品牌的科研级正置、倒置显微镜
可快速升级现有的荧光显微镜成为多色共聚焦和STED;
超稳定
全新的STEADYFOCUS 模块确保您的图像在几天内仍保持精准聚焦;
升级空间大
轻松实现超高分辨率大视野拼接成像和超高分辨率荧光寿命成像(FLlM);
节省空间
扫描头体积仅相当于一部稍大的 CCD;
即插即用
STEDYCON几分钟即可安装完毕,只需要简单光学校准即可实现超分辨采集;
售后维护简单
光束在入光纤前已和激发激光准确耦合(“easySTED"光学校准模式),光路维护简单;
基于浏览器的软件界面
灵活的参数控制软件,易学易用;支持 Windows 系统、MAC系统和平板电脑。

| 活细胞线粒体内膜,微丝STEDYCON成像。 蓝色: 线粒体内膜PKMO;红色: 微丝 SPY650-FastAct;灰色:细胞核, SPY505-DNA 图片来源:北京大学,刘天妍博士, 陈知行教授实验室 |
 | 表达新型荧光蛋白的活细胞内质网共聚焦和 STEDYCON成像对比 图片来源:福建医科大学, 付志飞教授实验室 |
4镜光束扫描系统
1)无扫描透镜设计,降低光束形变和损耗; 2)高速激光开关精确控制扫描转换折角激光开关,保护样品; 3)STEDYCON 采用 12000 x12000 的扫描分辨率,可以实现大视野下的精细分辨率采集。 |

果蝇精巢中心粒成像 图片来源: 中国农业大学,张家雯博士, 傅静雁教授实验室 |
脉冲激光(STED和可见光激发激光 )结合 APD 门控检测
1)可见光激发光和STED 光均使用精准耦合的脉冲激光,只需连续激光 1/12 的能量,就能达到与其相同的分辨率。
2)使用高灵敏度APD(量子效率 >62%@680nm)作高速门控检测,通过 APD 在采集的时间窗口上与脉冲激发光和脉冲 STED 光在时间轴上高精度匹配,进一步提高了图像的分辨率和信噪比。 |  |
易校准设置 Easy-STED
STED 高分辨成像质量非常重要的保证就是 STED 脉冲激光和激发光做到完美对中。传统 STED 显微镜采用先调制 STED 光然后再耦合的方法,这种方法对环境极其敏感,微小的环境变化(如温度)就会引起光斑对中偏移,造成 STED 质量大幅下降甚至有时不如共聚焦的结果。而准确光斑调试对于没有深厚光学背景使用者来说是非常困难的。
Abberior 仪器公司基于StefanHell 团队的新技术开发了预对中的 Easy-STED 系统,激发光和 STED 光束在入光纤前即实现对中,并在后部光路实现同轴的光斑调试,光斑预置好后,整个光路几乎不再受任何环境变化影响,从而解决双光束反复校准问题,使用户关注于实验本身和成像操作。 |  |
容易操作的 STED 软件
STEDYCON 产品是一款易用的超分辨率显微镜。无论是新手用户还是专家用户只通过一个用户界面和几次点击即可获取清晰的 STED 超高分辨率图像,并且将不同荧光的超高分辨率图像与共聚焦图像直接整合到一个界面中。如此简洁专业的操作流程让用户有良好的操作体验。

STEADYFOCUS 全自动硬件锁焦模块
全新一键式 STEADYFOCUS全自动锁焦模块是团队为STEDYCON专门设计的连续硬件锁焦模块。它保证共聚焦和STED 成像在几天实验中无焦点漂移。不同于其他典型的硬件防漂移设计,STEADYFOCUS 在显微镜成像光束里不需要插入额外的光学部件,所以没有荧光损失和图像畸变。这种自动锁焦模块同时支持多种介质物镜(水、油、硅油、甘油)和封片介质(水、Mowiol等以及主流正倒置显微镜镜体。 STEADYFOCUS 使用压电聚焦装置,不依赖于显微镜的电动Z轴,甚至在手动显微镜上都可以实现自动锁焦功能。 | 
使用STEADYFOCUS进行长达13小时的多色活细胞共聚焦延时成像 |

超高分辨率拼接多位置成像
STEDYCON 可以控制电动 xy 载物台,对于整个毫米大小的整体样本进行自动大视野扫描,软件可以控制在样本的整个视野中互动式导航和成像。可以设置多个感兴趣区域(ROI),并可顺序使用confocal或STED对多ROl进行自动图像记录和自动图像拼接(此功能需要额外购买 Huygens插件 )。
 | 大区域的超分辨率 STED 成像。超高分辨率拼接多位置成像有助于捕捉细胞分裂等罕见事件。 样品:哺乳动物细胞免疫标记线粒体蛋白 TOM20 ( Abberior STAR Red,红色 ) 和双链DNA抗体,以显示线粒体DNA ( Abberior STAR Orange,绿色) |
 | 样品为哺乳动物细胞 红色为核孔复合物,绿色为高尔基体 |
轻松升级为超分辨时域荧光寿命成像 F LIM/FCS 系统, 具有以下主要功能

可以直接使用系统本身配置的脉冲激光和单光子计数 APD 检测器,无需升级这些硬件 | 
STED 和 FLIM/FCS 双系统同步原始数据共享和结果显示 | 
高精度实时科学拟合计算 FLIM/FCS 或线下计算 | 
基于 PicoQuant或 Becker&Hickl公司的TCSPC硬件和分析软件 |

荧光标记的微管蛋白 ( Atto647N ) 和 vimentin 蛋白 ( Abberior STAR 635P )
 | 绿色:Abberior STAR Red 标记的 Tubulin,红色:Abberior STAR Orange 标记的 Clathrin 图片来源:自北京大学蒿慧文博士,孙育杰教授实验室 |
 | 水稻花粉母细胞DNA 联会复合体共聚焦和 STEDYCON成像对比 绿色zep1,紫色rec8 图片来源:中科院遗传与发育研究所,苗永杰博士,程祝宽教授实验室 |
产品参数
